Désinformation & Réseaux Sociaux

Analyse & Évaluation d’interfaces orientées utilisateurs pour lutter contre la désinformation​

Date & durée : 2024 – 2 ans

Compétences : Gestion de projet de recherche – Publication d’articles académiques – Présentations en conférences – Méthodes de recherche qualitatives et quantitatives – Collaboration interdisciplinaire

Brief: Analyse et évaluation d’interfaces de contre-mesures dans le cadre de la lutte contre la désinformation, conformément au règlement Digital Services Act au niveau européen.  

Au cœur du débat public, la mésinformation et la désinformation, très présentes sur les réseaux sociaux, suscitent de nombreux discours alarmistes. Mon travail de recherche propose d’adopter une posture centrée sur les utilisateurs, à rebours des approches académiques quantitatives fondées principalement sur l’analyse des traces numériques. Je m’intéresse à l’influence du design des plateformes numériques sur la propension des individus à partager, mais aussi à corriger ou à signaler des informations erronées. Pour ce faire, je mobilise des cadres issus des sciences comportementales, du design persuasif et du design d’interaction, ainsi que des sciences de gestion, discipline dans laquelle s’inscrivent mes travaux doctoraux.

Définir le phénomène : prérequis à l’effectivité du règlement européen DSA

La mésinformation et la désinformation représentent le premier risque mondial à l’horizon 2028 selon le World Economic Forum. Ces phénomènes informationnels sont amplifiés par l’importance croissante des réseaux sociaux comme modalités de communication et d’information au cœur de nos démocraties, fragilisant ainsi la confiance dans les institutions, la capacité des États à assurer la paix et la santé publique et augmentant les dynamiques de polarisation à l’œuvre partout dans le monde.

Mes travaux de recherche portent sur les mesures de lutte déployées par les réseaux sociaux contre la mésinformation et la désinformation. Initiée en janvier 2024 au sein de la chaire Good In Tech, cette spécialisation s’est prolongée par une recherche doctorale au laboratoire LITEM, rattaché à l’Institut Mines-Télécom et à l’Université Paris-Saclay.

Publications

Au même tire que le dessin et la représentation graphique peuvent être des outils de réflexion au service du designer, l’écriture est pour moi un moyen à travers lequel déployer ma pensée sous divers angles. Écriture scientifique, articles d’opinion ou vulgarisation scientifique : tous les formats sont nécessaires pour saisir un sujet sous toutes ses dimensions.

Seigneurin, M., Balagué, C., & Lyubareva, I. (2025). Navigating misinformation and disinformation: How definition ambiguity limits the DSA’s implementation. European Journal of Communication, 40(6), 619-646. (Original work published 2025)
Seigneurin, M. (2026, 11 janvier). La vérification de l’information par chatbot interposé renforce, à terme, la polarisation de nos sociétés. Le Monde.
Seigneurin, M. (2025, 27 juin). Conversations avec l’IA : entre fictions et réalités. AOC.

Lutter contre la mésinformation : leviers d’action et engagement des utilisateurs

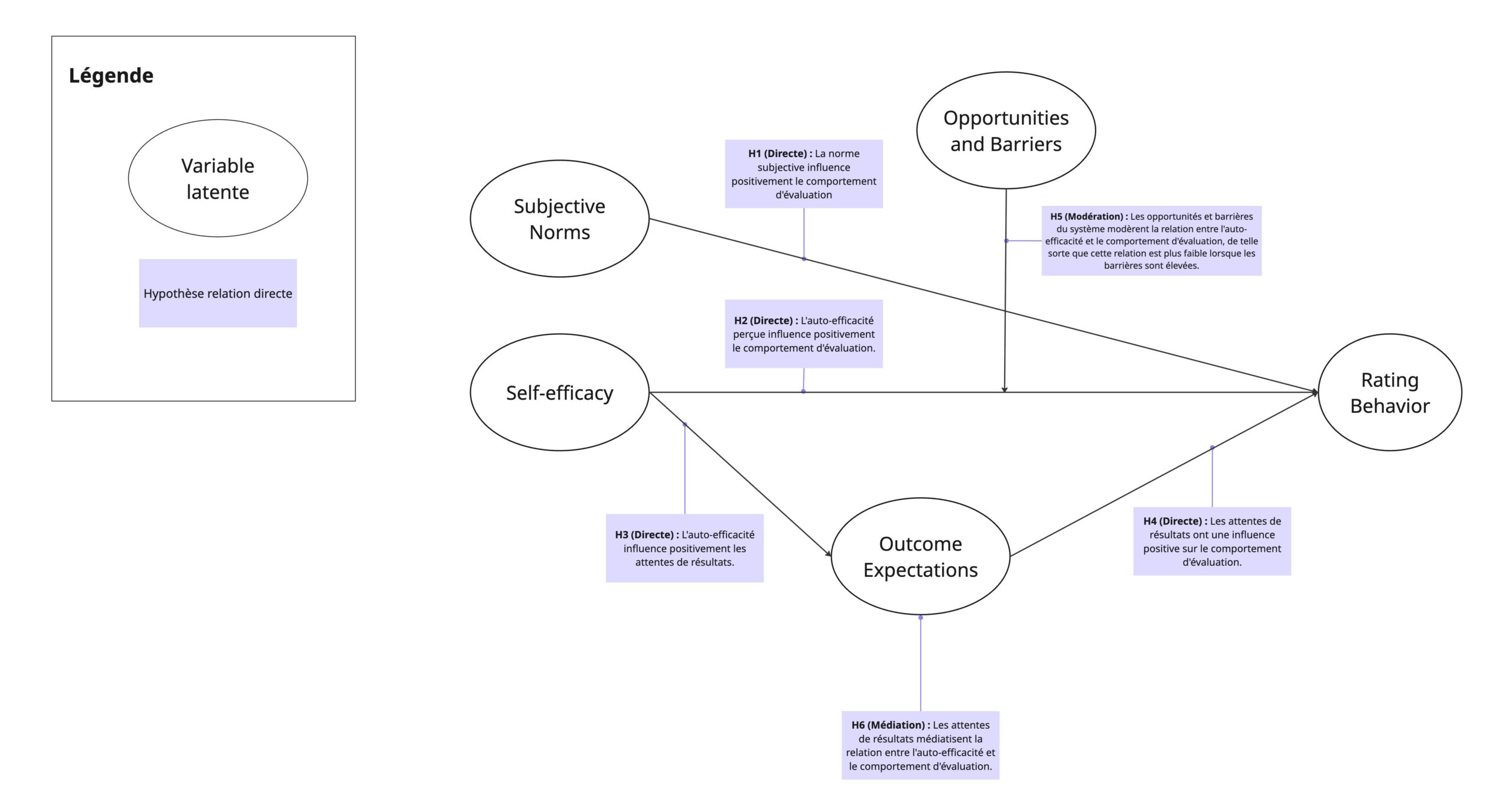
Les principaux réseaux sociaux optent progressivement pour des solutions de lutte contre la désinformation distribuées reposant sur les utilisateurs. Ces solutions leur permettent de réduire les coûts de modération, de revendiquer une légitimité quasi-démocratique et de conserver leur statut d’hébergeur afin de limiter les obligations légales de vérification des contenus.

Parmi ces contre-mesures, les Notes de la Communauté du réseau social X font figure de référence en tant que système pionnier, aujourd’hui largement développé. Mes recherches se concentrent sur l’étude de ce dispositif comme réponse aux obligations du Digital Services Act. J’y combine analyses quantitatives et qualitatives, en m’appuyant notamment sur l’ethnographie en ligne afin d’observer les pratiques et les interactions des utilisateurs dans leur environnement numérique. Mon travail mobilise des modèles socio-cognitifs reliant facteurs individuels, contexte social et caractéristiques de l’interface, afin de comprendre comment ces dynamiques façonnent l’engagement des utilisateurs dans les dispositifs de correction de l’information en ligne tels que les Notes de la Communauté.